: 区块链分析师揭示了天秤座与其他可疑的加密货币项目的联系,包括梅拉尼亚·特朗普的官方代币,在阿根廷总统贾维尔·米利(Javier Milei)认可后加剧了人们的担忧。
2月16日,Chaofan ShouFuzzland的联合创始人声称,天秤座的做市商在德里开展业务,还参与了Melania Meme Coin。
Shou提供的一些钱包细节表明,一家公司正在运行这两个项目,提出对潜在协调内部活动的担忧。他还将天秤座团队与安然和奥格梅等代币相关联,这在价格控制方面也显示出类似的趋势。
这些项目看到其价格上涨,因为内部交易和自动机器人,然后在散户投资者遭受损失时坠毁。这与旨在利用交易者的泵送和降低计划非常相似。
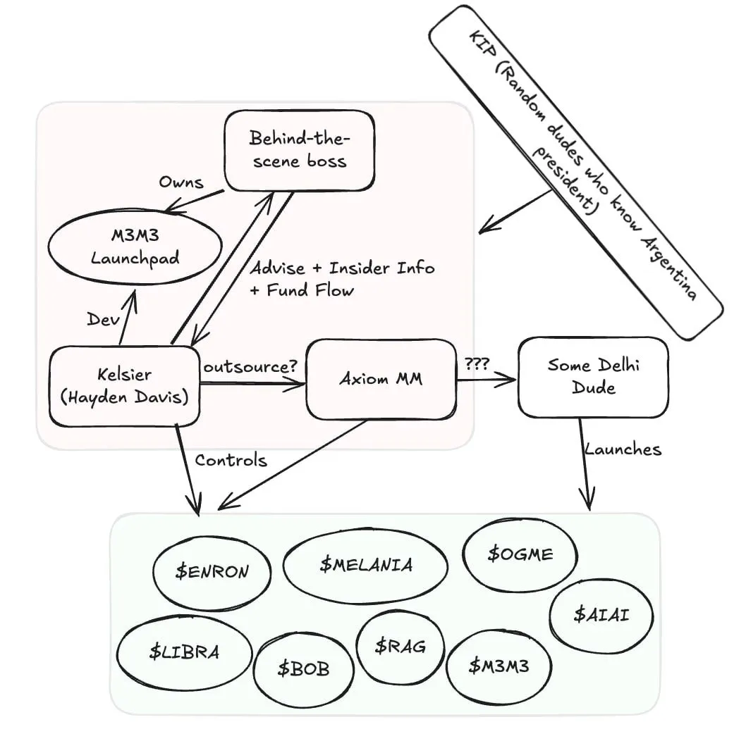
此外,Shou绘制了各种模因硬币推出背后的关系和权力动态图的图,这讲述了有关市场的惨淡故事。在这个生态系统的中心是幕后数字据信的人可以控制“ M3M3 Launchpad”,后者提供内部信息,融资和战略方向。
该图还可笑地标记“认识阿根廷总统的随机帅哥”,这表明某些模因硬币项目具有强大的人的支持,并可以将其用作获得信誉并控制市场的一种方式。
与此生态系统相关的模因硬币包括$ enron,$ melania,$ ogme,$抹布,$ 3M3,$ libra,$ bob和$ aiai。所有这些都反映了高度投机性的市场本质。这些代币中的许多是基于流行的个性或流行文化趋势,以引起兴趣并引起尖锐的价格欣赏,然后崩溃。
例如,梅拉尼亚令牌被启动不久之前唐纳德·特朗普(Donald Trump)的第二届竞选活动推出,并短暂地将市值提高到20亿美元,然后跌至2亿美元。天秤座的认可后,天秤座也经历了巨大的增长,然后是灾难性的跌倒,当时内部人士从平台上偷走了1.07亿美元,引起了投资者的恐慌。
Milei否认参与,而Kip和Kelsier互相责怪天秤座的代币崩溃
后天秤座的价格崩溃了,麦利声称对该项目一无所知,并要求对他所谓的市场操纵进行调查。一些批评家甚至呼吁他对财务和政治理由的弹each。
但是,与天秤座相关的公司KIP协议否认了不法行为。 KIP的首席执行官朱利安·佩(Julian Peh)指出,所有资金仍在连锁店中,并得到很好的解释,并解释说,基普无法控制令牌的发射,应将责任归咎于凯尔西尔(Kelsier)项目。 kip说:
KIP今天已经接受了很多FUD,包括对我和我的员工的威胁,但我们没有参与发布,我们没有处理任何令牌或SOL。 KIP公开承认其在该项目中的作用(尽管不是在代币发行中),因为我们已经在网站上列出并相信该计划的潜力.
KIP协议
另一方面,来自凯尔西尔(Kelsier)的海顿·戴维斯(Hayden Davis)指责米利(Milei)总统及其团队使投资者损失了资金,并指出Meme Coin Investing是基于信任和认可。当麦莉的团队占据促销职位时,市场急剧下降,并开始了恐慌销售。
但是,戴维斯仍然为该项目辩护,并计划投资1亿美元回到它。 Kelsier没有将资产转移到Milei的同事或KIP,而是计划将资金投资回天秤座并烧毁所有获得的令牌。
密码大都会学院:您是否在犯这些Web3简历错误? - 在这里找出答案
郑重声明:本文版权归原作者所有,转载文章仅为传播更多信息之目的,如作者信息标记有误,请第一时间联系我们修改或删除,多谢。



